ASPCMS企业网站建站平台
新闻中心
联系我们
上海富诗特环保科技有限公司
电话:021-57962346
联系人:裴女士
传真:021-57962346
电子邮箱:fstyqsb@126.com
邮政编码:410000
公司地址:上海市金山区山阳镇板桥东路428号11幢
服务电话:400-699-8970
招标信息
您现在的位置:首页 > 新闻中心 > 招标信息
泰州市妇幼保健所仪器设备采购公告
作者: 发布于:2018-01-17 10:00:35 点击量:

 

泰州市妇幼保健所仪器设备采购公告

项目编号:TZZCDL2014001

发布时间:2014-2-21

投标开始时间:2014-2-28 8:30:00 截止时间:2014-2-28 9:00:00

江苏经纬工程投资造价咨询事务所受 泰州市妇幼保健所委托,就所需仪器设备进行竞争性谈判采购,现欢迎符合相关条件的供应商参加投标。

 

一、 工程概况

为了提高本所妇幼保健服务能力,不断满足保健服务需求,对本所的部分仪器设备进行升级更新。

二、 招标内容

泰州市妇幼保健所仪器设备采购,招标内容如下:

1 台 全自动生化分析仪采购及安装调试。

三、 投标人资格要求

1、 投标人应是此次招标范围内仪器设备生产厂商或代理商,应具有独立法人资格(需要营业执照复印件,原件备查)。

2、 投标人应具有类似供货业绩(附合同原件备查)。

3 、投标人投标应提供产品的授权委托书。

四、 招标文件发布信息:

1 、 招标文件发布时间:

2014年2月21日 开始,在泰州市政府采购网提供下载,下载用户名:“ 1212” ,密码:“ 1212” )。

请投标人领取招标文件时自行核对,如发现缺页等情况,自领取招标文件之日起二日内向江苏经纬工程投资造价咨询事务所有限公司提出,否则,由此造成的一切后果由投标人自负。

2 、有关本次招标的事项若存在变动或修改,敬请及时关注“泰州政府采购网”发布的信息更正公告。

五、投标文件接收信息

投标文件接收时间: 2014 年2 月28 日 上午8:30-9:00整

投标文件接收截止时间: 2014年2月28日 上午9:00整

投标文件接收地点:江苏经纬工程投资造价咨询事务所有限公司(泰州市海陵区财政局二楼会议室)

投标文件接收人:公证员

本项目不接受投标人以邮递、电子邮件等方式递交的投标文件,投标应由其法人代表(负责人)或持法人代表(负责人)委托书的授权代表于开标前当面提交。

六 、开(评)标时间及地点:

开标时间: 2014年2月28日上午 9:00

开标地点:江苏经纬工程投资造价咨询事务所有限公司(泰州市海陵区财政局二楼会议室)

 

七、本次招标联系事项:

1 、采购代理单位:江苏经纬工程投资造价咨询事务所有限公司

地址:泰州市人民东路37号

邮编:225300 联系人:张女士

电话:0523-86213810 传 真:0523-86227533

电子信箱: jsjwzbdl@163.com

2 、技术咨询:泰州市妇幼保健所

地址:泰州市东风南路568号

邮编:225300

联系人:陆女士

电话:0523-86853050

传真:0523-86853039

八、其他事项:

投标单位必须在 2014年2月25日 之前将《投标确认函》传真至本代理机构。 2014 年2月25日 之前没有将投标确认函发送至本代理机构,本代理机构在开标时有权拒绝其投标。

 

 

 

江苏经纬工程投资造价咨询事务所有限公司

二〇一四年 月 日

投标确认函格式:

投标确认函

江苏经纬工程投资造价咨询事务所有限公司:

泰州市妇幼保健所仪器设备采购项目招标文件已取得,我公司一定准时参加投标活动。

特此告知。

(单位公章)

联系人及电话:

日期:

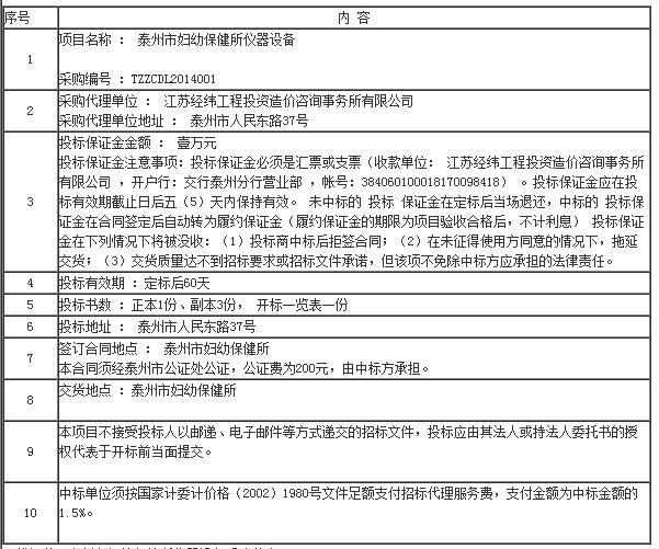
谈判人须知

谈判须知前附表

 

谈判.jpg


如果对本项目有疑问,请在开标前致电0523-86213810

地址:泰州市海陵南路306号2楼政府采购中心;联系人:张立


普力菲尔超纯水机

 





上一篇:敖力布皋卫生院医疗设备竞争性谈判招标公告

下一篇:银湖2014.03月化玻试剂计划招标公告

在线客服

山东江苏王玺
点击这里给我发消息
河北海南辽宁王紫霞
点击这里给我发消息
陕西吉林广东李青青
点击这里给我发消息
浙江山西孙莲莲
点击这里给我发消息
湖北甘肃青海宁夏陈艳红
点击这里给我发消息
江西湖南任慧
点击这里给我发消息
安徽河南赵行军
点击这里给我发消息
福建施伟立
点击这里给我发消息
天津郝进中
点击这里给我发消息
上海新疆汤前
点击这里给我发消息
山东、江苏地区|2851911696  河北、海南、辽宁2851911686 陕西吉林2851911712  浙江、山西 2851911705  湖北、甘肃、青海、宁夏2851911698  江西、湖南 2851911692   安徽、河南2851911688